地方机关事务工作要览(1.1—1.15)
会议活动
山西:山西大学思创楼数据中心入选国家绿色算力设施名单
近日,工信部联合国家发展改革委、商务部、金融监管总局、国管局及国家能源局共同发布2025年度国家绿色算力设施名单。在山西省机关事务管理局指导下,山西大学思创楼数据中心成功入选,成为全国公共机构领域十家入选单位之一。
江苏:江苏省5个能源费用托管项目案例入选全国公共机构能源费用托管典型案例
近日,国家机关事务管理局办公室、国家发展和改革委员会办公厅、财政部办公厅联合发布《关于发布公共机构能源费用托管典型案例名单的通知》(国管办发〔2025〕35号),在全国评选出的30个典型案例中,江苏省共有5个项目案例成功入选。
浙江:召开全省机关事务工作务虚会
近日,浙江省机关事务工作务虚会暨省局党组理论学习中心组“学习贯彻省委十五届八次全会精神”专题学习扩大会议在杭召开,以务虚谋实策、以共识聚合力,集体谋划“十五五”时期和明年机关事务工作,推动以资产管理为基础的机关事务工作高质量发展体系建设。
西藏:召开全区机关事务工作会议
1月8日,西藏自治区全区机关事务工作会议在拉萨召开,总结2025年全区机关事务工作,统筹谋划部署2026年和“十五五”时期西藏机关事务工作。
宁夏:健全机关食堂反食品浪费工作成效评估通报机制
宁夏回族自治区机关事务管理局会同发展改革委、市场监管厅等部门组成机关食堂反食品浪费工作成效评估组,对26家区直机关、15家市、县(区)机关食堂进行了抽查评估。
厦门:召开信息化建设专题会议
近日,厦门市机关事务管理局召开市行政中心信息化建设情况专题会。
制度标准
南京:修订《南京市公共机构合同能源管理办法》
近日,南京市机关事务管理局联合市发展改革委、市财政局对《南京市公共机构合同能源管理办法》进行了修订。
理论研究
新质生产力赋能央企办公楼宇管理研究——以中国石油大厦办公楼宇数字化、绿色化实践为例(中国石油综合管理部办公资源管理处)
关于高质量开展保障性住房项目可行性研究工作的思考(国家机关事务管理局 单川)
破解“资源分散”之困 启航“共享聚合”之路——中央国家机关离退休干部活动站共建共享情况调研(国管局财务管理司)
基层动态
天津北辰:组织召开全区公共机构能源资源数据统计工作线上培训会
近日,天津市北辰区机关事务管理局组织召开全区公共机构能源资源数据统计工作线上培训会。
河北衡水:“河北衡水市级政府公物仓管理和服务标准化试点”完成国家标准化试点项目建设任务
近日,河北省衡水市级政府公物仓管理和服务标准化试点,顺利完成国家标准委第九批社会管理和公共服务综合标准化工作试点建设任务。
湖南衡阳:创新模式唤醒沉睡“三资”
湖南省衡阳县探索推进闲置国有资产资源“四个一批”行动,即公共服务利用一批、市场处置变现一批、支持发展出租一批、注入平台融资一批,推动“沉睡资产”转变为“增收活水”,为推动县域经济高质量发展提供了有力支撑。
甘肃庆阳:深植厉行节约理念 强化公车管理效能
甘肃省庆阳市机关事务管理局坚持“严管促节约,规范提效能”理念,紧盯公务用车管理关键环节,推行“严审三单”管理机制,不断提升公务用车管理制度化、规范化、信息化水平。
甘肃白银:召开全市公共机构能源费用托管服务工作推进会
近日,甘肃省白银市召开公共机构能源费用托管服务工作推进会。
新疆吐鲁番:机关食堂管理与服务标准化智慧化见新成效
新疆吐鲁番市机关事务管理局紧扣提升机关运行保障质效的工作目标,坚持标准化、数字化双轮驱动,通过完善制度建设、优化资源配置、创新监管方式、推进智慧建设等举措,推动全市机关食堂管理工作提质增效,取得新进展。
深圳罗湖:“金融赋能+科技筑基”,罗湖“5+1”模式打造近零碳机关
为积极响应国家“双碳”战略部署,深圳市罗湖区机关事务管理局以罗湖管理中心大厦为试点,创新构建“能效保”金融工具与“5+1”模式(光伏、储能、充电桩、高效机房、节能照明5大系统+1个智慧“双碳”平台)双轮驱动,成功打造集高科技、高效益、低排放于一体的罗湖区首个机关建筑近零碳示范点。
深圳福田:以“全域场景”撬动“新质生态”,福田正式启动全国首个全栈式“鸿蒙AI数智机关”建设
1月12日,“全栈式鸿蒙AI数智机关标杆场景发布暨机关鸿蒙生态建设推进大会”在福田会堂举行,全国首个基于“国产开源鸿蒙系统+AI智能体”的数智机关正式启动亮相。
媒体关注
河北:发布3类12项省级机关事务工作标准(河北日报)
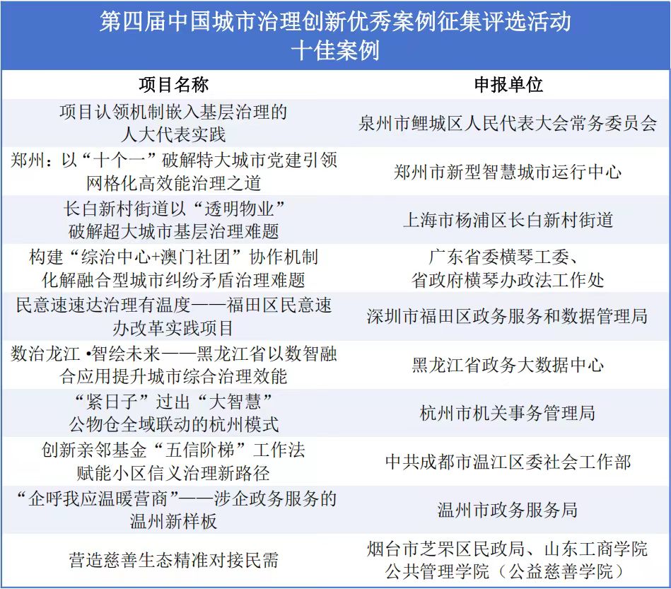
杭州:入选第四届中国城市治理创新优秀案例征集评选活动十佳案例(新华财经)
1月11日,第四届中国城市治理创新优秀案例评选大会在北京大学政府管理学院举行。杭州市机关事务管理局“‘紧日子’过出‘大智慧’ 公物仓全域联动的杭州模式”项目入选第四届中国城市治理创新优秀案例征集评选活动十佳案例。




京公网安备 11040102700151号